【34期】前沿靶點速遞:每周醫學研究精選
日期:2025-04-02 11:18:27
01.靶點:IL12
應用:自身免疫性疾病(銀屑病、IBD等)
來源:Interleukin-12 signaling drives Alzheimer's disease pathology through disrupting neuronal and oligodendrocyte homeostasis.Nat Aging,2025 Mar 13
近期發表于《自然-衰老》的研究由柏林夏里特醫學院Frank Heppner教授與Max Delbrück分子醫學中心Nikolaus Rajewsky教授團隊完成,揭示了炎癥信號分子IL-12促進阿爾茨海默病(AD)進展的機制。研究發現,隨著年齡增長,小膠質細胞角色逆轉,分泌炎癥信號,IL-12在神經元和少突膠質細胞中表達強烈,而IL-23受體表達極低,表明IL-12是推動AD癥狀的主要炎癥信號。IL-12會損傷成熟少突膠質細胞和中間神經元,隨著小膠質細胞產生更多IL-12,腦細胞受損增加,且功能性小膠質細胞無法有效清除AD斑塊。在小鼠實驗中,阻斷IL-12信號傳導可恢復少突膠質細胞和中間神經元,改善軸突髓鞘穩定性和突觸可塑性。人類腦組織分析也顯示AD患者大腦中IL-12蛋白表達增加,且與疾病晚期相關。已有IL-12抑制劑上市,研究團隊計劃啟動臨床試驗,認為AD治療需聯合療法,且可在疾病早期啟動治療。
02.靶點:TOMM20
應用:前列腺癌
來源:A Mitochondrial Outer Membrane Protein TOMM20 Maintains Protein Stability of Androgen Receptor and Regulates AR Transcriptional Activity in Prostate Cancer Cells.Oncogene,2025 Mar 06
近日,廣東藥科大學基礎醫學院李雄教授團隊在《Oncogene》雜志上發表研究論文,揭示了線粒體外膜蛋白TOMM20通過調控雄激素受體(AR)蛋白穩定性及其轉錄活性促進前列腺癌進展的新機制。研究發現,TOMM20在前列腺癌組織和細胞中顯著高表達,且與AR的表達水平呈正相關。TOMM20缺失顯著減少了AR與基因啟動子區域的結合,抑制基因轉錄。進一步研究表明,TOMM20通過SKP2介導的泛素化途徑調控AR蛋白的穩定性,敲低TOMM20促進了AR蛋白通過泛素-蛋白酶體途徑降解,不依賴經典的熱休克蛋白途徑。這一發現明確了TOMM20是獨立于HSP70/HSP90之外的AR分子伴侶蛋白,為前列腺癌的治療提供了新的理論依據,TOMM20有望成為輔助診斷、預后及聯合治療的分子靶標。
03.靶點: LAG3
應用:癌癥免疫治療
來源:Ligand-Induced Ubiquitination Unleashes LAG3 Immune Checkpoint Function by Hindering Membrane Sequestration of Signaling Motifs.Cell,2025 Mar 06
近日,上海科技大學王皞鵬課題組等合作在《Cell》雜志發表研究,揭示了LAG3受體激活的分子開關機制,并開發了基于功能性生物標志物的療效預測體系。研究發現,LAG3受體結合配體后,K498位點多泛素化修飾,這一非降解的多泛素化修飾通過破壞BRS基序與膜磷脂的結合,促使LAG3胞內信號域釋放,傳遞抑制性信號。基于此機制,研究團隊開發了LAG3功能評估的分子指示物,發現LAG3泛素化可作為開發LAG3靶向藥物的功能性指示物;同時開發了預測LAG3靶向治療療效的新型生物標志物,聯合檢測LAG3和Cbl表達的功能性生物標志物較傳統單一LAG3表達生物標志物具有顯著優勢,能夠更準確區分治療獲益人群。
04.靶點:Plac1
應用:頭頸鱗癌
來源:Plac1* Tumor Cell-Treg Interplay Supports Tumorigenessis and Progression of Head and Neck Cancer.Adv Sci (Weinh),2025 Mar 08
05.VDAC2
靶點:VDAC2
應用: 實體瘤免疫治療抵抗
來源:VDAC2 loss elicits tumour destruction and inflammation for cancer therapy.Nature,2025 Mar 19
06.靶點:DNMT1
應用:癌癥免疫治療
來源:DNMT1 inhibition reprograms T cells to NK-like cells with potent antitumor activity.Sci Immunol,2025 03 21
07.靶點:RIPK3
應用:神經病毒感染和谷氨酸興奮性毒性相關的神經退行性疾病
來源:The kinase RIPK3 promotes neuronal survival by suppressing excitatory neurotransmission during central nervous system viral infection.Immunity,2025 Mar 11
美國羅格斯大學Brian P. Daniels團隊在《Immunity》發表研究,發現RIPK3在病毒感染下通過抑制興奮性神經傳遞促進神經元存活。研究顯示,在黃病毒感染的小鼠中,RIPK3敲除導致神經元死亡率上升,而谷氨酸受體拮抗劑可提高存活率。RIPK3通過激活CaMKII和CREB,驅動神經保護性轉錄程序,抑制谷氨酸介導的興奮性毒性,從而保護神經元。這一發現揭示了RIPK3在神經免疫調節中的新功能,為治療神經病毒感染提供了潛在靶點。
08.靶點:CXCL12
應用:心血管疾病、炎癥與免疫相關疾病
來源:CXCL12 drives natural variation in coronary artery anatomy across diverse populations.Cell,2025 Mar 03
美國斯坦福大學研究團隊在《Cell》發表研究,發現CXCL12是冠狀動脈主導型的重要調控因子。通過分析超過61,000名受試者的血管造影數據,發現CXCL12基因位點與冠脈主導型形成顯著相關。進一步研究顯示,該基因變異會破壞轉錄因子結合位點,影響CXCL12表達水平,進而調控冠狀動脈的形態和主導型。在小鼠實驗中,Cxcl12表達降低會導致冠狀動脈主導型改變。此外,決定冠脈主導型的基因變異與冠心病風險位點重疊,暗示胎兒時期冠狀動脈結構與成年后心血管疾病風險相關。
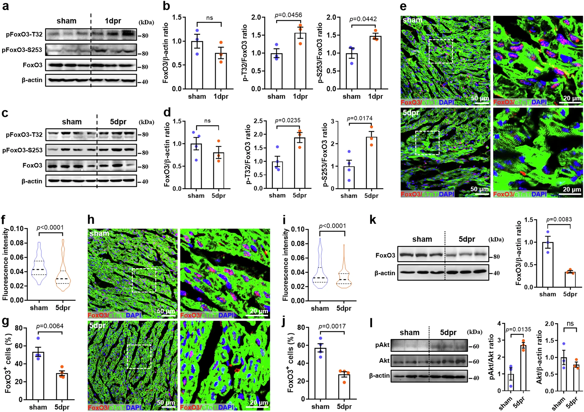
09.靶點:FoxO3
應用:心血管疾病、肺纖維化等
來源:FoxO3 controls cardiomyocyte proliferation and heart regeneration by regulating Sfrp2 expression in postnatal mice.Nat Commun,
2025 Mar 14
暨南大學研究團隊在《Nature Communications》發表研究,揭示轉錄因子FoxO3通過調控Sfrp2表達,抑制Wnt/β-catenin信號通路,從而控制心肌細胞增殖及損傷心肌再生修復的分子機理。研究發現,FoxO3在出生后小鼠心臟中的表達逐步升高,敲除FoxO3可促進心肌細胞增殖并改善心功能。該研究為促進哺乳動物心肌再生提供了新思路及潛在干預靶點。
10.靶點:KPNB1
重慶醫科大學侯宇、陳哲及曾瀚慶團隊在《Oncogene》發表研究成果,發現核轉運蛋白KPNB1是干預急性髓系白血病(AML)的新靶點。研究顯示,KPNB1在AML患者中高表達且與不良預后相關。KPNB1通過轉運HMGB2蛋白入核,促進AML細胞DNA損傷修復。使用KPNB1抑制劑IPZ可降低AML細胞增殖并增加凋亡,且與Bcl-2抑制劑venetoclax聯合使用具有協同抑制效果。這一發現為AML治療提供了新思路。
產品推薦
參考文獻
*免責聲明:華美生物內容團隊僅是分享和解讀公開研究論文及其發現,本文僅作信息交流,文中觀點不代表華美生物立場,請理解。
應用:自身免疫性疾病(銀屑病、IBD等)
來源:Interleukin-12 signaling drives Alzheimer's disease pathology through disrupting neuronal and oligodendrocyte homeostasis.Nat Aging,2025 Mar 13

圖源:10.1038/s43587-025-00816-2
近期發表于《自然-衰老》的研究由柏林夏里特醫學院Frank Heppner教授與Max Delbrück分子醫學中心Nikolaus Rajewsky教授團隊完成,揭示了炎癥信號分子IL-12促進阿爾茨海默病(AD)進展的機制。研究發現,隨著年齡增長,小膠質細胞角色逆轉,分泌炎癥信號,IL-12在神經元和少突膠質細胞中表達強烈,而IL-23受體表達極低,表明IL-12是推動AD癥狀的主要炎癥信號。IL-12會損傷成熟少突膠質細胞和中間神經元,隨著小膠質細胞產生更多IL-12,腦細胞受損增加,且功能性小膠質細胞無法有效清除AD斑塊。在小鼠實驗中,阻斷IL-12信號傳導可恢復少突膠質細胞和中間神經元,改善軸突髓鞘穩定性和突觸可塑性。人類腦組織分析也顯示AD患者大腦中IL-12蛋白表達增加,且與疾病晚期相關。已有IL-12抑制劑上市,研究團隊計劃啟動臨床試驗,認為AD治療需聯合療法,且可在疾病早期啟動治療。
02.靶點:TOMM20
應用:前列腺癌
來源:A Mitochondrial Outer Membrane Protein TOMM20 Maintains Protein Stability of Androgen Receptor and Regulates AR Transcriptional Activity in Prostate Cancer Cells.Oncogene,2025 Mar 06

圖源:10.1038/s41388-025-03328-w
近日,廣東藥科大學基礎醫學院李雄教授團隊在《Oncogene》雜志上發表研究論文,揭示了線粒體外膜蛋白TOMM20通過調控雄激素受體(AR)蛋白穩定性及其轉錄活性促進前列腺癌進展的新機制。研究發現,TOMM20在前列腺癌組織和細胞中顯著高表達,且與AR的表達水平呈正相關。TOMM20缺失顯著減少了AR與基因啟動子區域的結合,抑制基因轉錄。進一步研究表明,TOMM20通過SKP2介導的泛素化途徑調控AR蛋白的穩定性,敲低TOMM20促進了AR蛋白通過泛素-蛋白酶體途徑降解,不依賴經典的熱休克蛋白途徑。這一發現明確了TOMM20是獨立于HSP70/HSP90之外的AR分子伴侶蛋白,為前列腺癌的治療提供了新的理論依據,TOMM20有望成為輔助診斷、預后及聯合治療的分子靶標。
03.靶點: LAG3
應用:癌癥免疫治療
來源:Ligand-Induced Ubiquitination Unleashes LAG3 Immune Checkpoint Function by Hindering Membrane Sequestration of Signaling Motifs.Cell,2025 Mar 06

圖源:10.1016/j.cell.2025.02.014
近日,上海科技大學王皞鵬課題組等合作在《Cell》雜志發表研究,揭示了LAG3受體激活的分子開關機制,并開發了基于功能性生物標志物的療效預測體系。研究發現,LAG3受體結合配體后,K498位點多泛素化修飾,這一非降解的多泛素化修飾通過破壞BRS基序與膜磷脂的結合,促使LAG3胞內信號域釋放,傳遞抑制性信號。基于此機制,研究團隊開發了LAG3功能評估的分子指示物,發現LAG3泛素化可作為開發LAG3靶向藥物的功能性指示物;同時開發了預測LAG3靶向治療療效的新型生物標志物,聯合檢測LAG3和Cbl表達的功能性生物標志物較傳統單一LAG3表達生物標志物具有顯著優勢,能夠更準確區分治療獲益人群。
04.靶點:Plac1
應用:頭頸鱗癌
來源:Plac1* Tumor Cell-Treg Interplay Supports Tumorigenessis and Progression of Head and Neck Cancer.Adv Sci (Weinh),2025 Mar 08

圖源:10.1002/advs.202417312
上海交通大學醫學院附屬第九人民醫院何悅教授團隊在《先進科學》發表研究,揭示頭頸鱗癌細胞關鍵亞群Plac1+腫瘤細胞與免疫抑制細胞Treg構成促癌環路。研究發現,Plac1在頭頸鱗癌中特異性表達,其表達增強PI3K/AKT信號通路活性促進腫瘤進展,并通過CXCL11/CXCR3軸和PVR/TIGIT軸與Treg細胞互作,構成促癌環路。這一發現明確了Plac1可作為頭頸鱗癌的治療靶點,為頭頸鱗癌精準化治療奠定了理論基礎。05.VDAC2
靶點:VDAC2
應用: 實體瘤免疫治療抵抗
來源:VDAC2 loss elicits tumour destruction and inflammation for cancer therapy.Nature,2025 Mar 19

圖源:10.1038/s41586-025-08732-6
近日,《Nature》雜志發表的最新研究發現,線粒體蛋白VDAC2是腫瘤免疫逃逸的關鍵“幫兇”。研究人員通過CRISPR-Cas9全基因組篩選發現,敲除VDAC2基因可顯著提升腫瘤細胞對CD8+T細胞的殺傷敏感性。在小鼠實驗中,VDAC2缺陷的腫瘤體積縮小70%,生存期延長3倍以上,且對耐藥性實體瘤同樣有效。研究揭示,VDAC2通過抑制BAK蛋白的激活阻止腫瘤細胞凋亡,而VDAC2缺失會導致線粒體DNA泄漏,觸發cGAS-STING信號通路,引發“炎癥風暴”,從而增強免疫系統對腫瘤的攻擊。這一發現為破解實體瘤免疫治療抵抗提供了新策略,有望成為癌癥免疫治療的“游戲規則改變者”。06.靶點:DNMT1
應用:癌癥免疫治療
來源:DNMT1 inhibition reprograms T cells to NK-like cells with potent antitumor activity.Sci Immunol,2025 03 21

圖源:10.1126/sciimmunol.adm8251
2025年3月21日,中國科學院廣州生物醫藥與健康研究院李鵬、孔祥謙團隊在《Science Immunology》發表研究,發現DNA甲基轉移酶DNMT1通過表觀遺傳修飾和蛋白質相互作用維持T細胞身份。他們研發出一種基于表觀遺傳小分子抑制劑的策略,可將T細胞重編程為具有NK細胞特征的NK樣細胞,增強其抗腫瘤活性。研究顯示,DNA甲基化抑制劑能誘導T細胞表達NK細胞受體,提升其識別和殺傷癌細胞的能力。聯合使用組蛋白甲基轉移酶EZH2抑制劑可進一步提高重編程效率和抗腫瘤效果。這種NK樣細胞在人源化小鼠模型中展現出優異的抗腫瘤活性,為癌癥免疫細胞治療提供了新策略。07.靶點:RIPK3
應用:神經病毒感染和谷氨酸興奮性毒性相關的神經退行性疾病
來源:The kinase RIPK3 promotes neuronal survival by suppressing excitatory neurotransmission during central nervous system viral infection.Immunity,2025 Mar 11

圖源:10.1016/j.immuni.2025.01.017
美國羅格斯大學Brian P. Daniels團隊在《Immunity》發表研究,發現RIPK3在病毒感染下通過抑制興奮性神經傳遞促進神經元存活。研究顯示,在黃病毒感染的小鼠中,RIPK3敲除導致神經元死亡率上升,而谷氨酸受體拮抗劑可提高存活率。RIPK3通過激活CaMKII和CREB,驅動神經保護性轉錄程序,抑制谷氨酸介導的興奮性毒性,從而保護神經元。這一發現揭示了RIPK3在神經免疫調節中的新功能,為治療神經病毒感染提供了潛在靶點。
08.靶點:CXCL12
應用:心血管疾病、炎癥與免疫相關疾病
來源:CXCL12 drives natural variation in coronary artery anatomy across diverse populations.Cell,2025 Mar 03

圖源:10.1016/j.cell.2025.02.005
美國斯坦福大學研究團隊在《Cell》發表研究,發現CXCL12是冠狀動脈主導型的重要調控因子。通過分析超過61,000名受試者的血管造影數據,發現CXCL12基因位點與冠脈主導型形成顯著相關。進一步研究顯示,該基因變異會破壞轉錄因子結合位點,影響CXCL12表達水平,進而調控冠狀動脈的形態和主導型。在小鼠實驗中,Cxcl12表達降低會導致冠狀動脈主導型改變。此外,決定冠脈主導型的基因變異與冠心病風險位點重疊,暗示胎兒時期冠狀動脈結構與成年后心血管疾病風險相關。
09.靶點:FoxO3
應用:心血管疾病、肺纖維化等
來源:FoxO3 controls cardiomyocyte proliferation and heart regeneration by regulating Sfrp2 expression in postnatal mice.Nat Commun,
2025 Mar 14

圖源:10.1038/s41467-025-57962-9
暨南大學研究團隊在《Nature Communications》發表研究,揭示轉錄因子FoxO3通過調控Sfrp2表達,抑制Wnt/β-catenin信號通路,從而控制心肌細胞增殖及損傷心肌再生修復的分子機理。研究發現,FoxO3在出生后小鼠心臟中的表達逐步升高,敲除FoxO3可促進心肌細胞增殖并改善心功能。該研究為促進哺乳動物心肌再生提供了新思路及潛在干預靶點。
10.靶點:KPNB1
應用:急性髓系白血病、腦膠質瘤等
來源:Targeting KPNB1 suppresses AML cells by inhibiting HMGB2 nuclear import.Oncogene,2025 Mar 13

圖源:10.1038/s41388-025-03340-0
重慶醫科大學侯宇、陳哲及曾瀚慶團隊在《Oncogene》發表研究成果,發現核轉運蛋白KPNB1是干預急性髓系白血病(AML)的新靶點。研究顯示,KPNB1在AML患者中高表達且與不良預后相關。KPNB1通過轉運HMGB2蛋白入核,促進AML細胞DNA損傷修復。使用KPNB1抑制劑IPZ可降低AML細胞增殖并增加凋亡,且與Bcl-2抑制劑venetoclax聯合使用具有協同抑制效果。這一發現為AML治療提供了新思路。
產品推薦
| 靶點 | 重組蛋白 | 貨號 |
| CXCL12 | Recombinant Mouse Stromal cell-derived factor 1 (Cxcl12), partial | CSB-EP006242MO1 |
| DNMT1 | Recombinant Human DNA (cytosine-5)-methyltransferase 1 (DNMT1), partial | CSB-MP007082HU |
| FoxO3 | Recombinant Human Forkhead box protein O3 (FOXO3), partial | CSB-EP008836HU1 |
| IL12A | Recombinant Human Interleukin-12 subunit alpha (IL12A) | CSB-EP011586HU |
| KPNB1 | Recombinant Human Importin subunit beta-1 (KPNB1) | CSB-EP622929HU(A4) |
| LAG3 | Recombinant Human Lymphocyte activation gene 3 protein (LAG3), partial | CSB-EP012719HU1 |
| PLAC1 | Recombinant Human Placenta-specific protein 1 (PLAC1) | CSB-EP867193HU |
| RIPK3 | Recombinant Human Receptor-interacting serine/threonine-protein kinase 3 (RIPK3) | CSB-EP897497HU |
| TOMM20 | Recombinant Human Mitochondrial import receptor subunit TOM20 homolog (TOMM20), partial | CSB-MP618983HU |
| VDAC2 | Recombinant Human Voltage-dependent anion-selective channel protein 2 (VDAC2), partial | CSB-MP025824HU |
參考文獻
[1] Interleukin-12 signaling drives Alzheimer's disease pathology through disrupting neuronal and oligodendrocyte homeostasis.Nat Aging,2025 Mar 13
[2]A Mitochondrial Outer Membrane Protein TOMM20 Maintains Protein Stability of Androgen Receptor and Regulates AR Transcriptional Activity in Prostate Cancer Cells.Oncogene,2025 Mar 06
[3]Ligand-Induced Ubiquitination Unleashes LAG3 Immune Checkpoint Function by Hindering Membrane Sequestration of Signaling Motifs.Cell,2025 Mar 06
[4]Plac1* Tumor Cell-Treg Interplay Supports Tumorigenessis and Progression of Head and Neck Cancer.Adv Sci (Weinh),2025 Mar 08
[5]VDAC2 loss elicits tumour destruction and inflammation for cancer therapy.Nature,2025 Mar 19
[6]DNMT1 inhibition reprograms T cells to NK-like cells with potent antitumor activity.Sci Immunol,2025 03 21
[7]The kinase RIPK3 promotes neuronal survival by suppressing excitatory neurotransmission during central nervous system viral infection.Immunity,2025 Mar 11
[8]CXCL12 drives natural variation in coronary artery anatomy across diverse populations.Cell,2025 Mar 03
[9]FoxO3 controls cardiomyocyte proliferation and heart regeneration by regulating Sfrp2 expression in postnatal mice.Nat Commun,2025 Mar 14
[10]Targeting KPNB1 suppresses AML cells by inhibiting HMGB2 nuclear import.Oncogene,2025 Mar 13






