【28期】前沿靶點速遞:每周醫學研究精選
日期:2025-02-19 13:40:14
01.靶點:IL-27
應用:結直腸癌、肺癌等癌癥潛在治療靶點
來源:IL-27 elicits a cytotoxic CD8 + T cell program to enforce tumour control.Nature,2025 Feb 05
IL-27是一種關鍵的免疫調節因子,在腫瘤免疫治療中展現出巨大潛力。研究表明,IL-27通過直接作用于腫瘤特異性CD8+ T細胞,增強其在腫瘤微環境中的持久性和效應功能,從而提升抗腫瘤免疫反應。在小鼠模型中,過表達IL-27或使用半衰期延長的IL-27蛋白可有效誘導腫瘤消退,且未觀察到明顯的免疫相關毒性。此外,IL-27與PD-L1抑制劑聯合使用可顯著增強治療效果,為克服腫瘤免疫逃逸和耐受提供了新策略。臨床數據進一步表明,IL-27的高表達與抗PD-1/PD-L1治療的積極反應相關。這些發現揭示了IL-27在抗腫瘤免疫中的核心作用,并為其作為單一療法或聯合免疫治療的臨床應用奠定了重要基礎。
02.靶點: CALCRL
應用:治療2型糖尿病和肥胖相關代謝疾病的潛在靶點
來源:Endothelial insulin resistance induced by adrenomedullin mediates obesity-associated diabetes.Science,2025 Feb 07
《Science》雜志的一項新研究揭示了糖尿病的“隱形推手”——腎上腺髓質素(adrenomedullin)。該激素通過抑制血管內皮細胞的胰島素信號傳導,導致肥胖相關2型糖尿病患者的全身性胰島素抵抗。研究發現,腎上腺髓質素激活Gαs-PKA-PTP1B信號通路,抑制胰島素受體磷酸化,從而引發內皮胰島素抵抗。在肥胖狀態下,脂肪細胞大量分泌腎上腺髓質素,加劇了這一過程。通過阻斷腎上腺髓質素受體,可以改善肥胖引起的胰島素抵抗,為肥胖相關代謝疾病提供了新的治療靶點。此外,內皮細胞可能成為多種疾病中胰島素抵抗的共同節點,靶向內皮胰島素信號通路具有廣泛的治療潛力。
03.靶點:HOXC4
應用:肥胖相關代謝疾病(如2型糖尿病)和胰腺癌的潛在治療靶點
來源:Homeobox C4 transcription factor promotes adipose tissue thermogenesis.Diabetes,2025 Jan 24
04.靶點:GITRL
應用:可用于開發針對實體腫瘤的新型CAR-T細胞療法
來源:GITRL enhances cytotoxicity and persistence of CAR-T cells in cancer therapy.Mol Ther,2025 Jan 25
華東師范大學杜冰教授團隊在《Molecular Therapy》發表研究,發現過表達GITRL的CAR-T細胞能顯著增強實體腫瘤治療效果。CAR-T療法在血液惡性腫瘤治療中取得突破,但在實體瘤治療中效果不佳。GITR/GITRL信號能增強T細胞存活、增殖及殺傷功能。研究顯示,過表達GITRL的CAR-T細胞可促進T細胞向抗腫瘤表型分化,增強激活及殺傷能力,促進增殖和Th9細胞分化,降低Treg細胞比例和耗竭。在前列腺癌動物模型中,過表達GITRL的CAR-T細胞延長了小鼠生存期,提升了持久性,且安全性較高。
05.靶點:LDHB
應用:治療KRAS突變非小細胞肺癌(NSCLC)的潛在靶點
來源:Lactate dehydrogenase B noncanonically promotes ferroptosis defense in KRAS-driven lung cancer.Cell Death Differ,2024 Dec 07
瑞士伯爾尼大學附屬小島醫院研究團隊在《Cell Death & Differentiation》雜志發表的研究發現乳酸脫氫酶B(LDHB)在KRAS驅動的非小細胞肺癌中通過非經典途徑促進對鐵死亡的抵抗。研究通過多組學整合分析,證實LDHB不僅參與乳酸-丙酮酸循環,還能調控谷胱甘肽合成及線粒體氧化磷酸化,維持氧化還原穩態。抑制LDHB并聯合阻斷SLC7A11可加劇線粒體代謝紊亂,引發脂質過氧化升高,誘發鐵死亡。體外實驗與小鼠模型顯示,該策略能顯著抑制腫瘤增殖并延長生存期,為KRAS突變肺癌的代謝治療提供新思路。
06.靶點:MFGE8
應用:治療多種腫瘤相關耐藥問題的潛在靶點
來源:MFGE8 induces anti-PD-1-therapy resistance by promoting extracellular vesicle sorting of PD-L1.Cell Rep Med,2025 Jan 16
浙江大學蔡志堅教授團隊在《Cell Reports Medicine》雜志發表研究,揭示了MFGE8(乳脂球表皮生長因子8)在介導抗PD-1治療耐藥中的關鍵作用。研究發現,腫瘤細胞通過分泌MFGE8誘導PD-L1分選至胞外囊泡(TEVs),進而增強免疫抑制能力,導致抗PD-1治療耐藥。團隊還發現,MFGE8通過激活αv整合素信號通路,上調UBE4A的表達,促進PD-L1的泛素化和分選至TEVs。在腫瘤進展過程中,MFGE8水平升高,進一步加劇了抗PD-1治療的耐藥性。
從臨床轉化角度來看,使用抗MFGE8中和抗體可以有效下調UBE4A和TEVs上的PD-L1,從而消除抗PD-1治療耐藥性。此外,腫瘤患者血清中MFGE8和PD-L1+ EV水平呈正相關,其高水平與抗PD-1治療后的不良預后相關。因此,MFGE8不僅是一個有潛力的抗耐藥靶點,還可作為預測抗PD-1治療反應性的生物標志物。
07.靶點:HCAR1
應用:治療結腸直腸癌及其他多種癌癥的潛在靶點
來源:The lactate receptor HCAR1 drives the recruitment of immunosuppressive PMN-MDSCs in colorectal cancer.Nat Immunol,2025 Feb 04
華東師范大學生命科學學院盧偉強研究員和劉明耀教授團隊在《Nature Immunology》雜志發表研究,揭示了G蛋白偶聯受體家族成員HCAR1通過感知乳酸信號,驅動腫瘤免疫逃逸的新機制。研究發現,乳酸受體HCAR1信號通路的激活會誘導結腸直腸腫瘤細胞中趨化因子CCL2和CCL7的表達,從而招募免疫抑制性CCR2+多形核髓系來源的抑制細胞(PMN-MDSCs)進入腫瘤微環境。在結腸直腸癌小鼠模型中,敲除Hcar1基因顯著降低了腫瘤浸潤性CCR2+ PMN-MDSCs的數量,增強了CD8+ T細胞的活化,從而減輕了腫瘤負擔。此外,FDA批準的藥物利血平可抑制乳酸介導的HCAR1激活,削弱PMN-MDSCs的募集,增強CD8+ T細胞依賴的抗腫瘤免疫反應,并使免疫療法耐藥的腫瘤對PD-1抗體療法敏感。該研究為理解乳酸介導的腫瘤免疫逃逸機制提供了新視角,并為開發腫瘤免疫創新療法提供了新靶點和候選藥物。
08.靶點:FBP1
應用:治療肝細胞癌(HCC)的潛在靶點
來源:FBP1 controls liver cancer evolution from senescent MASH hepatocytes.Nature,2025 Jan
加州大學圣地亞哥分校的Michael Karin、Li Gu和Yahui Zhu團隊在《Nature》雜志發表研究,揭示了FBP1(果糖-1,6-二磷酸酶1)在肝細胞癌(HCC)發生中的關鍵作用。研究發現,FBP1是一個p53靶基因,在代謝功能障礙相關脂肪性肝炎(MASH)誘導的衰老肝細胞中表達上調,但在大多數人類HCC中通過啟動子高甲基化和蛋白酶體降解被抑制。
FBP1在代謝應激的癌前病變肝細胞和HCC祖細胞中率先下降,與AKT和NRF2的致癌激活同時發生。AKT和NRF2通過加速FBP1和p53的降解,增強了衰老HCC祖細胞的增殖和代謝活性。這種NRF2-FBP1-AKT-p53代謝開關不僅逆轉了衰老,還促進了MASH向HCC的進展,并增強了DNA損傷誘導的體細胞突變積累。
該研究指出,FBP1的缺失是MASH向HCC進展的關鍵機制,為HCC的預防和治療提供了新的靶點。
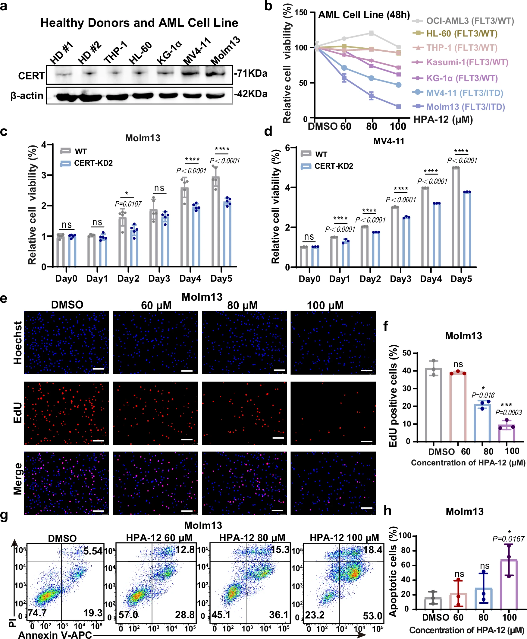
09.靶點:CERT
應用:治療急性髓系白血病(AML)的潛在靶點
來源:Targeting CERT sensitizes AML Cells to FLT3 Inhibitors through activating GRP78-ATF6-CHOP Axis .Nat Commun,2025 Feb 04
曾輝教授團隊在《Nature Communications》上發表的研究揭示了靶向神經酰胺轉運蛋白(CERT)可顯著增強急性髓系白血病(AML)細胞對FLT3抑制劑的敏感性。研究發現,CERT在攜帶FLT3-ITD突變的AML細胞中高表達,靶向抑制CERT能夠增加神經酰胺(Cer)積累,從而激活內質網應激-GRP78/ATF6/CHOP軸和線粒體自噬,協同抑制AML細胞增殖并誘導凋亡。此外,CERT抑制劑(如HPA-12)與FLT3抑制劑(如Crenolanib)聯合使用,在體外和動物模型中展現出顯著的協同效應,延長了生存時間,為克服FLT3抑制劑耐藥提供了新策略。
推薦產品
參考文獻
[1]IL-27 elicits a cytotoxic CD8 + T cell program to enforce tumour control.Nature,2025 Feb 05
[2]Endothelial insulin resistance induced by adrenomedullin mediates obesity-associated diabetes.Science,2025 Feb 07
[3]Homeobox C4 transcription factor promotes adipose tissue thermogenesis.Diabetes,2025 Jan 24
[4]GITRL enhances cytotoxicity and persistence of CAR-T cells in cancer therapy.Mol Ther,2025 Jan 25
[5]Lactate dehydrogenase B noncanonically promotes ferroptosis defense in KRAS-driven lung cancer.Cell Death Differ,2024 Dec 07
[6]MFGE8 induces anti-PD-1-therapy resistance by promoting extracellular vesicle sorting of PD-L1.Cell Rep Med,2025 Jan 16
[7]The lactate receptor HCAR1 drives the recruitment of immunosuppressive PMN-MDSCs in colorectal cancer.Nat Immunol,2025 Feb 04
[8]FBP1 controls liver cancer evolution from senescent MASH hepatocytes.Nature,2025 Jan
[9]Targeting CERT sensitizes AML Cells to FLT3 Inhibitors through activating GRP78-ATF6-CHOP Axis .Nat Commun,2025 Feb 04
*免責聲明:華美生物內容團隊僅是分享和解讀公開研究論文及其發現,本文僅作信息交流,文中觀點不代表華美生物立場,請理解。
應用:結直腸癌、肺癌等癌癥潛在治療靶點
來源:IL-27 elicits a cytotoxic CD8 + T cell program to enforce tumour control.Nature,2025 Feb 05

圖源:10.1038/s41586-024-08510-w[1]
IL-27是一種關鍵的免疫調節因子,在腫瘤免疫治療中展現出巨大潛力。研究表明,IL-27通過直接作用于腫瘤特異性CD8+ T細胞,增強其在腫瘤微環境中的持久性和效應功能,從而提升抗腫瘤免疫反應。在小鼠模型中,過表達IL-27或使用半衰期延長的IL-27蛋白可有效誘導腫瘤消退,且未觀察到明顯的免疫相關毒性。此外,IL-27與PD-L1抑制劑聯合使用可顯著增強治療效果,為克服腫瘤免疫逃逸和耐受提供了新策略。臨床數據進一步表明,IL-27的高表達與抗PD-1/PD-L1治療的積極反應相關。這些發現揭示了IL-27在抗腫瘤免疫中的核心作用,并為其作為單一療法或聯合免疫治療的臨床應用奠定了重要基礎。
02.靶點: CALCRL
應用:治療2型糖尿病和肥胖相關代謝疾病的潛在靶點
來源:Endothelial insulin resistance induced by adrenomedullin mediates obesity-associated diabetes.Science,2025 Feb 07

圖源:10.1126/science.adr4731[2]
《Science》雜志的一項新研究揭示了糖尿病的“隱形推手”——腎上腺髓質素(adrenomedullin)。該激素通過抑制血管內皮細胞的胰島素信號傳導,導致肥胖相關2型糖尿病患者的全身性胰島素抵抗。研究發現,腎上腺髓質素激活Gαs-PKA-PTP1B信號通路,抑制胰島素受體磷酸化,從而引發內皮胰島素抵抗。在肥胖狀態下,脂肪細胞大量分泌腎上腺髓質素,加劇了這一過程。通過阻斷腎上腺髓質素受體,可以改善肥胖引起的胰島素抵抗,為肥胖相關代謝疾病提供了新的治療靶點。此外,內皮細胞可能成為多種疾病中胰島素抵抗的共同節點,靶向內皮胰島素信號通路具有廣泛的治療潛力。
03.靶點:HOXC4
應用:肥胖相關代謝疾病(如2型糖尿病)和胰腺癌的潛在治療靶點
來源:Homeobox C4 transcription factor promotes adipose tissue thermogenesis.Diabetes,2025 Jan 24

來源:10.2337/db24-0675[3]
首都醫科大學江夢溪課題組在《Diabetes》雜志發表研究,揭示了同源盒C4(HOXC4)在脂肪產熱中的關鍵作用。全球肥胖癥患者已超十億,肥胖癥與多種慢性代謝性疾病密切相關。HOXC4基因在棕色脂肪組織中高度富集,但其調節脂肪產熱的機制尚不明確。研究通過生物信息學分析發現HOXC4相關基因富集于代謝通路,且與多項代謝指標相關。小鼠模型顯示HOXC4表達量與體重負相關,與產熱關鍵基因UCP1表達水平正相關。HOXC4通過與輔因子NCOA1相互作用,促進UCP1轉錄與脂肪產熱,增強小鼠抗寒能力,并改善高脂飲食誘導的肥胖與胰島素抵抗。該研究為肥胖相關代謝疾病治療提供了新靶點與理論依據。04.靶點:GITRL
應用:可用于開發針對實體腫瘤的新型CAR-T細胞療法
來源:GITRL enhances cytotoxicity and persistence of CAR-T cells in cancer therapy.Mol Ther,2025 Jan 25

圖源:10.1016/j.ymthe.2025.01.036[4]
華東師范大學杜冰教授團隊在《Molecular Therapy》發表研究,發現過表達GITRL的CAR-T細胞能顯著增強實體腫瘤治療效果。CAR-T療法在血液惡性腫瘤治療中取得突破,但在實體瘤治療中效果不佳。GITR/GITRL信號能增強T細胞存活、增殖及殺傷功能。研究顯示,過表達GITRL的CAR-T細胞可促進T細胞向抗腫瘤表型分化,增強激活及殺傷能力,促進增殖和Th9細胞分化,降低Treg細胞比例和耗竭。在前列腺癌動物模型中,過表達GITRL的CAR-T細胞延長了小鼠生存期,提升了持久性,且安全性較高。
05.靶點:LDHB
應用:治療KRAS突變非小細胞肺癌(NSCLC)的潛在靶點
來源:Lactate dehydrogenase B noncanonically promotes ferroptosis defense in KRAS-driven lung cancer.Cell Death Differ,2024 Dec 07

LDHB沉默會損害KRAS依賴的非小細胞肺癌細胞中的谷胱甘肽代謝
圖源:10.1038/s41418-024-01427-x[5]
圖源:10.1038/s41418-024-01427-x[5]
瑞士伯爾尼大學附屬小島醫院研究團隊在《Cell Death & Differentiation》雜志發表的研究發現乳酸脫氫酶B(LDHB)在KRAS驅動的非小細胞肺癌中通過非經典途徑促進對鐵死亡的抵抗。研究通過多組學整合分析,證實LDHB不僅參與乳酸-丙酮酸循環,還能調控谷胱甘肽合成及線粒體氧化磷酸化,維持氧化還原穩態。抑制LDHB并聯合阻斷SLC7A11可加劇線粒體代謝紊亂,引發脂質過氧化升高,誘發鐵死亡。體外實驗與小鼠模型顯示,該策略能顯著抑制腫瘤增殖并延長生存期,為KRAS突變肺癌的代謝治療提供新思路。
06.靶點:MFGE8
應用:治療多種腫瘤相關耐藥問題的潛在靶點
來源:MFGE8 induces anti-PD-1-therapy resistance by promoting extracellular vesicle sorting of PD-L1.Cell Rep Med,2025 Jan 16

圖源:10.1016/j.xcrm.2024.101922[6]
浙江大學蔡志堅教授團隊在《Cell Reports Medicine》雜志發表研究,揭示了MFGE8(乳脂球表皮生長因子8)在介導抗PD-1治療耐藥中的關鍵作用。研究發現,腫瘤細胞通過分泌MFGE8誘導PD-L1分選至胞外囊泡(TEVs),進而增強免疫抑制能力,導致抗PD-1治療耐藥。團隊還發現,MFGE8通過激活αv整合素信號通路,上調UBE4A的表達,促進PD-L1的泛素化和分選至TEVs。在腫瘤進展過程中,MFGE8水平升高,進一步加劇了抗PD-1治療的耐藥性。
從臨床轉化角度來看,使用抗MFGE8中和抗體可以有效下調UBE4A和TEVs上的PD-L1,從而消除抗PD-1治療耐藥性。此外,腫瘤患者血清中MFGE8和PD-L1+ EV水平呈正相關,其高水平與抗PD-1治療后的不良預后相關。因此,MFGE8不僅是一個有潛力的抗耐藥靶點,還可作為預測抗PD-1治療反應性的生物標志物。
07.靶點:HCAR1
應用:治療結腸直腸癌及其他多種癌癥的潛在靶點
來源:The lactate receptor HCAR1 drives the recruitment of immunosuppressive PMN-MDSCs in colorectal cancer.Nat Immunol,2025 Feb 04

圖源:10.1038/s41590-024-02068-5[7]
華東師范大學生命科學學院盧偉強研究員和劉明耀教授團隊在《Nature Immunology》雜志發表研究,揭示了G蛋白偶聯受體家族成員HCAR1通過感知乳酸信號,驅動腫瘤免疫逃逸的新機制。研究發現,乳酸受體HCAR1信號通路的激活會誘導結腸直腸腫瘤細胞中趨化因子CCL2和CCL7的表達,從而招募免疫抑制性CCR2+多形核髓系來源的抑制細胞(PMN-MDSCs)進入腫瘤微環境。在結腸直腸癌小鼠模型中,敲除Hcar1基因顯著降低了腫瘤浸潤性CCR2+ PMN-MDSCs的數量,增強了CD8+ T細胞的活化,從而減輕了腫瘤負擔。此外,FDA批準的藥物利血平可抑制乳酸介導的HCAR1激活,削弱PMN-MDSCs的募集,增強CD8+ T細胞依賴的抗腫瘤免疫反應,并使免疫療法耐藥的腫瘤對PD-1抗體療法敏感。該研究為理解乳酸介導的腫瘤免疫逃逸機制提供了新視角,并為開發腫瘤免疫創新療法提供了新靶點和候選藥物。
08.靶點:FBP1
應用:治療肝細胞癌(HCC)的潛在靶點
來源:FBP1 controls liver cancer evolution from senescent MASH hepatocytes.Nature,2025 Jan

來源:10.1038/s41586-024-08317-9[8]
加州大學圣地亞哥分校的Michael Karin、Li Gu和Yahui Zhu團隊在《Nature》雜志發表研究,揭示了FBP1(果糖-1,6-二磷酸酶1)在肝細胞癌(HCC)發生中的關鍵作用。研究發現,FBP1是一個p53靶基因,在代謝功能障礙相關脂肪性肝炎(MASH)誘導的衰老肝細胞中表達上調,但在大多數人類HCC中通過啟動子高甲基化和蛋白酶體降解被抑制。
FBP1在代謝應激的癌前病變肝細胞和HCC祖細胞中率先下降,與AKT和NRF2的致癌激活同時發生。AKT和NRF2通過加速FBP1和p53的降解,增強了衰老HCC祖細胞的增殖和代謝活性。這種NRF2-FBP1-AKT-p53代謝開關不僅逆轉了衰老,還促進了MASH向HCC的進展,并增強了DNA損傷誘導的體細胞突變積累。
該研究指出,FBP1的缺失是MASH向HCC進展的關鍵機制,為HCC的預防和治療提供了新的靶點。
09.靶點:CERT
應用:治療急性髓系白血病(AML)的潛在靶點
來源:Targeting CERT sensitizes AML Cells to FLT3 Inhibitors through activating GRP78-ATF6-CHOP Axis .Nat Commun,2025 Feb 04

HPA-12抑制CERT可降低AML細胞系的活性并促進其凋亡
圖源:10.1038/s41467-025-56520-7[9]
曾輝教授團隊在《Nature Communications》上發表的研究揭示了靶向神經酰胺轉運蛋白(CERT)可顯著增強急性髓系白血病(AML)細胞對FLT3抑制劑的敏感性。研究發現,CERT在攜帶FLT3-ITD突變的AML細胞中高表達,靶向抑制CERT能夠增加神經酰胺(Cer)積累,從而激活內質網應激-GRP78/ATF6/CHOP軸和線粒體自噬,協同抑制AML細胞增殖并誘導凋亡。此外,CERT抑制劑(如HPA-12)與FLT3抑制劑(如Crenolanib)聯合使用,在體外和動物模型中展現出顯著的協同效應,延長了生存時間,為克服FLT3抑制劑耐藥提供了新策略。
推薦產品
| 靶點 | 重組蛋白 | 貨號 |
| IL27 | Recombinant Human Interleukin-27 subunit alpha (IL27) | CSB-MP847702HU |
| CALCRL | Recombinant Human Calcitonin gene-related peptide type 1 receptor (CALCRL), partial | CSB-MP614981HU1 |
| HOXC4 | Recombinant Human Homeobox protein Hox-C4 (HOXC4) | CSB-MP010675HU |
| GITRL | Recombinant Human Tumor necrosis factor ligand superfamily member 18 (TNFSF18), partial (Active) | CSB-MP891791HU |
| LDHB | Recombinant Human L-lactate dehydrogenase B chain (LDHB) | CSB-EP012841HUc7 |
| MFGE8 | Recombinant Human Lactadherin (MFGE8) | CSB-EP013752HU |
| HCAR1 | Recombinant Human Hydroxycarboxylic acid receptor 1 (HCAR1), partial | CSB-MP861159HU1 |
| FBP1 | Recombinant Human Fructose-1,6-bisphosphatase 1 (FBP1) | CSB-EP008459HU |
| CERT | Recombinant Human Collagen type IV alpha-3-binding protein (COL4A3BP) | CSB-MP896912HU |
參考文獻
[1]IL-27 elicits a cytotoxic CD8 + T cell program to enforce tumour control.Nature,2025 Feb 05
[2]Endothelial insulin resistance induced by adrenomedullin mediates obesity-associated diabetes.Science,2025 Feb 07
[3]Homeobox C4 transcription factor promotes adipose tissue thermogenesis.Diabetes,2025 Jan 24
[4]GITRL enhances cytotoxicity and persistence of CAR-T cells in cancer therapy.Mol Ther,2025 Jan 25
[5]Lactate dehydrogenase B noncanonically promotes ferroptosis defense in KRAS-driven lung cancer.Cell Death Differ,2024 Dec 07
[6]MFGE8 induces anti-PD-1-therapy resistance by promoting extracellular vesicle sorting of PD-L1.Cell Rep Med,2025 Jan 16
[7]The lactate receptor HCAR1 drives the recruitment of immunosuppressive PMN-MDSCs in colorectal cancer.Nat Immunol,2025 Feb 04
[8]FBP1 controls liver cancer evolution from senescent MASH hepatocytes.Nature,2025 Jan
[9]Targeting CERT sensitizes AML Cells to FLT3 Inhibitors through activating GRP78-ATF6-CHOP Axis .Nat Commun,2025 Feb 04
*免責聲明:華美生物內容團隊僅是分享和解讀公開研究論文及其發現,本文僅作信息交流,文中觀點不代表華美生物立場,請理解。






