文獻解讀│Cell重磅癌癥免疫療法新靶點——IL4I1
日期:2020-09-25 11:44:00


研究背景及目的
AHR也被稱為二惡英受體,能介導二惡英的毒性作用。人體自身的代謝產物也能激活這一受體,由吲哚胺-2,3雙加氧酶1/2(IDO1/2)或色氨酸-2,3-雙氧合酶(TDO2)驅動的犬尿氨酸(Kyn)途徑被認為是人體內主要的色氨酸(Trp)分解代謝途徑,產生AHR激動劑Kyn和犬尿喹啉酸(KynA)。IDO1抑制劑聯合抗PD1單抗的免疫療法III期臨床試驗失敗,說明體內還存在其它的Trp代謝酶(IDO1和TDO2除外)激活AHR。研究人員開發了一種AHR泛組織信號,用于全面了解各種腫瘤類型中AHR的活性及其上游的調控分子。
結論
Trp代謝酶IL4I1生成的吲哚代謝物和KynA能激活AHR。IL4I1與膠質瘤患者存活率降低相關、促進腫瘤細胞遷移、抑制獲得性免疫應答、促進小鼠模型中慢性淋巴細胞白血病(CLL)惡化。免疫檢查點阻斷(ICB)誘導IDO1和IL4I1的表達。IL4I1可能是IDO1抑制劑聯合ICB臨床試驗失敗的原因。因而,IL4I1阻斷劑為癌癥治療開辟了新途徑。
結果
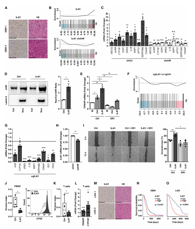
1.AHR泛組織信號適用于檢測不同組織類型中AHR響應各種配體的活性,IL4I1與AHR活性的關聯較IDO1或TDO2更為頻繁。
研究者采取基因表達分析和自然語言處理(NLP)相結合的方法開發了一套AHR泛組織信號。一方面,研究者匯總了多個細胞類型經AHR激動劑或抑制劑處理后所產生的基因表達數據,還囊括了具有AHR啟動子結合位點的基因數據。另一方面,研究者用NLP法提取了醫學文獻中與AHR調控有關聯的基因名。這兩組數據的交集,也就是166個受AHR調控的基因,被看作是AHR泛組織信號。GO富集分析表明這些基因代表了由AHR調節的主要細胞功能,包括藥物代謝、遷移和免疫調節。在不同細胞類型和不同配體組合的數據集中驗證AHR信號的可靠性,利用qRT-PCR檢測膠質母細胞瘤(GBM)U-87MG細胞中AHR激活/敲低狀態下部分信號基因的表達,結果表明在不同細胞類型中AHR信號均能檢測到AHR響應各種配體的活性。
根據IDO1或TDO2的表達水平將32種TCGA腫瘤類型分為高表達和低表達組,多數腫瘤類型中,任一酶高表達組的AHR信號也得到增強。加權基因共表達網絡分析(WGCNA)32個TCGA腫瘤類型中IDO1或TDO2的表達與AHR活性的相關性,23個腫瘤類型中IDO1和TDO2被分組到與AHR活性正相關的基因模塊(AAM),9種癌癥類型的AAM中沒有IDO1和TDO2,說明有其它酶激活AHR。因此,研究者WGCNA分析了32個癌癥類型中所有色氨酸(Trp)降解酶(TCE)與AHR的相關性,發現實際上L-氨基酸氧化酶IL4I1在AAM中出現頻率最高,高于其它TCE。

2.IL4I1可激活AHR、促進腫瘤細胞遷移、抑制T細胞增殖、并與膠質瘤患者存活率降低相關。
研究者研究了低內源IL4I1 GBM細胞(AHR正常型U-87MG和AHR缺陷型U-251MG)中過表達IL4I1和高內源IL4I1 GBM細胞中敲低IL4I1對AHR活性的影響。發現U-87MG中過表達IL4I1誘導增強了AHR信號,這一現象可被AHR敲低所逆轉。此外,IL4I1衍生的代謝物也能激活AHR,增強其核轉移并啟動靶基因轉錄。相反,IL4I1下調使AHR信號減弱。下調AHR后IL4I1的表達被抑制,說明IL4I1本身是AHR靶基因。CAS-1細胞中沉默IL4I1基因能下調AHR靶基因TIPARP的表達,而沉默TDO2對TIPARP無明顯影響,說明IL4I1直接對AHR進行調控,與TDO2無關,且IL4I1在這些細胞中是更有效的AHR激活酶。
過表達IL4I1增強U-87MG遷移能力,其可被AHR抑制子SR1逆轉。過表達IL4I1對AHR缺陷型細胞遷移能力無影響。與對照組相比,過表達IL4I1細胞的上清液可抑制外周血單核細胞(PBMC)T細胞和CD8+ T細胞的增殖,同時誘導CD8+ T細胞中AHR靶基因TIPARP和CYP1B1的表達。生存率分析表明高水平的IL4I1與GBM和低分型膠質瘤(LGG)患者總體生存率降低顯著相關。與IL4I1低表達組相比,IL4I1高表達的GBM和LGG患者均表現出升高的AHR活性,證實IL4I1與神經膠質瘤中AHR活性和患者生存期密切聯系。

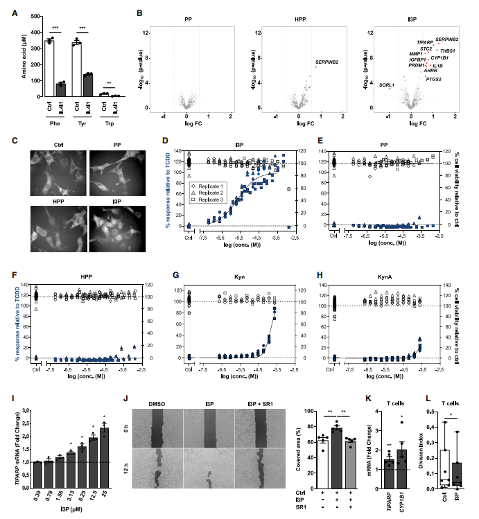
3.吲哚-3-丙酮酸(I3P)是介導IL4I1驅動的AHR活化和腫瘤惡化的關鍵代謝產物。
在體內代謝過程中,IL4I1催化苯丙氨酸(Phe)、酪氨酸(Tyr)和Trp分別轉化為PP、HPP和I3P。分別將這些代謝產物處理AHR正常型細胞,PP和HPP不誘導AHR靶基因的表達,但I3P AHR依賴性地上調AHR靶基因。與之相符,I3P能誘導AHR核轉移并增強外源反應元件(XRE)驅動的螢光素酶活性,而PP或HPP不能。接下來,研究者比較了激動劑I3P、Kyn和KynA激活AHR的能力。相較于Kyn或KynA,I3P能以較低濃度誘導XRE驅動的螢光素酶活性并上調TIPARP。大多數I3P調節的途徑都是AHR依賴性的,I3P AHR依賴性地增強GBM細胞的遷移能力。CD8+ T細胞中I3P也能激活AHR并抑制T細胞增殖。因此,I3P是一種新的介導IL4I1和AHR驅動的腫瘤惡化的代謝物。

4.I3P提高AHR激動劑KynA和吲哚-3-乙醛(I3A)的水平。
在過表達IL4I1細胞的上清液中,研究者未檢測到I3P,但檢測到I3P的衍生物吲哚乙酸(IAA)、I3A、吲哚-3-乳酸(ILA)顯著上調。經典理論認為KynA是由IDO1或TDO2代謝的Kyn衍生而來,而該研究發現IL4I1過表達能提高細胞中KynA水平,但對Kyn無影響。IL4I1對KynA的調節作用在小鼠脾臟組織中得到進一步證實。與野生型(WT)小鼠相比,Il4i1敲除小鼠的KynA水平顯著降低。用I3P處理GBM細胞導致細胞中IAA、I3A和KynA水平呈劑量依賴性增加,證實這些代謝物均源自I3P。I3P轉化成KynA的一種可能路徑是Kyn的氨基轉移。泛氨基轉移酶抑制劑能完全消除對照組中KynA的形成,但僅使過表達IL4I1細胞的KynA水平降低了約70%,說明被消減的這部分KynA來源于Kyn的氨基轉移,而剩下的約30%KynA可能來源于I3P,因為在無細胞條件下I3P能自發地形成KynA。IL4I1衍生物H2O2能促進I3P向KynA的轉化。I3P衍生物I3A能誘導TIPARP并上調AHR泛組織信號。以上結果表明,IL4I1通過I3P的產物KynA和I3A激活AHR。

5.IL4I1表達在原發癌癥和轉移性腫瘤中增強。
大多數腫瘤類型中,與健康組織相比,原發癌組織的IL4I1表達增強,彌漫性大B細胞淋巴瘤中的IL4I1表達尤甚。此外,多數癌癥類型中IL4I1表達高于IDO1或TDO2,突顯IL4I1是癌癥的主要TCE。過表達IL4I1的細胞中,AHR靶基因的表達并未受到低氧環境的影響,說明IL4I1在低氧腫瘤微環境(TME)中也可以激活AHR。與原發性黑色素瘤相比,轉移性黑色素瘤的IL4I1水平和AHR活性更高。與此一致地是,新鮮切除的轉移性黑色素瘤組織中能檢測到IL4I1酶活性。盡管IL4I1增強細胞遷移能力并在轉移性腫瘤中富集,GO富集分析表明,含有IL4I1的AAM富集的功能中,遷移只是第三富集的功能,免疫調節作用是首要富集的功能,這與IL4I1抑制T細胞增殖的行為一致,說明IL4I1在癌癥中的免疫調節功能更為顯著。

6.IL4I1是代謝性免疫檢查點,因而促進CLL惡化。
高表達IL4I1的腫瘤中免疫抑制性細胞富集,比如髓源抑制性細胞(MDSC)和Treg細胞。多組學因子分析也證實了這一點,含有IL4I1的模塊與MDSC和Tregs密切相關。CLL是一種表達IL4I1的B細胞淋巴瘤,CLL復發的患者中,IL4I1表達與AHR活性相關,說明侵襲性CLL可用于IL4I1的研究。研究者研究了侵襲性CLL小鼠模型(TCL1 AT)中,IL4I1對腫瘤發展和抗腫瘤免疫應答的影響。與無腫瘤對照相比,Il4i1是疾病小鼠的腫瘤應援單核細胞中上調程度最高的基因之一,且其表達隨著AHR活性的增強而增加。血清中IL4I1水平在疾病小鼠中也升高。與野生型疾病小鼠相比,Il4i1缺陷型疾病小鼠在外周血、脾臟和腹股溝淋巴結中的腫瘤負荷降低,并且脾臟重量下降,表明IL4I1在腫瘤免疫逃逸中的作用。研究者進一步觀察了疾病小鼠中的TME,發現Il4i1缺陷型小鼠中有更高比例的經典樹突狀細胞(cDC),說明Il4i1缺陷型小鼠有更強的抗原呈遞能力。
擴增的CD8+效應T細胞(Teff)控制TCL1 AT小鼠的腫瘤發展,但逐漸喪失效應功能并顯示出T細胞耗竭的表型。IL4I1缺陷減輕了TCL1 AT小鼠Teff的耗竭,表現為KLRG1(活化的Teff的標志物)高表達、與免疫疲勞相關的免疫調節受體低表達、更高比率的PD1中等表達程度的CD8+ T細胞。對來源于野生型和Il4i1缺陷型疾病小鼠的Teff和CD8+記憶T細胞進行轉錄組分析,證實Il4i1缺陷型中與免疫疲勞相關的免疫調節受體和Ahr基因下調,Teff基因上調。基因集富集分析(GSEA)顯示,相較于慢性淋巴細胞性脈絡膜腦膜炎病毒(LCMV)感染的Teff,急性LCMV感染的Teff的富集結果與Il4i1缺陷型Teff的富集結果類似。干擾素應答是Il41i1缺陷型Teff中基因富集最多的功能之一。以上數據表明,TME中IL4I1缺陷可改善CD8+ T細胞功能。Il4i1缺陷型中Treg細胞、KLRG1+CD103+ Treg細胞和CTLA4+ Treg細胞的比例均下降。綜上,在Il4i1缺陷型TME中,腫瘤相關T細胞所表現出來的特性說明IL4I1是一個抑制獲得性免疫應答的代謝性免疫檢查點。

7.免疫檢查點阻斷誘導IL4I1表達。
抗PD1的單抗nivolumab能誘導晚期黑素瘤中IL4I1和IDO1的表達,并激活AHR。轉錄組分析41位患者nivolumab治療前后的樣本數據(有24位患者在nivolumab給藥前接受過抗CTLA4單抗ipilimumab的治療),未經ipilimumab治療的患者中nivolumab治療使IL4I1顯著增加。進一步觀察這些未經ipilimumab治療的患者中nivolumab給藥后腫瘤的狀態,腫瘤惡化的患者中IL4I1和免疫檢查點分子水平顯著升高,暗示IL4I1誘導代表了一種抗ICB的耐藥機制。IDO1抑制劑BMS-986205、依帕卡司他、EOS200271和NLG919在其體內濃度下均不能抑制IL4I1的酶促活性。以上結果表明,ICB治療中IL4I1可介導IDO1抑制劑抗性。







