文獻解讀│CUSABIO產品榮登Nature Medicine:潰瘍性結腸炎中結腸CD8 + T細胞的單細胞圖譜
日期:2020-09-17 11:29:59


研究背景及目的
結腸內抗原接觸的淋巴細胞(如組織駐留記憶CD8+T細胞)可對重復的抗原暴露迅速做出反應。但是,這些CD8+T細胞的細胞表型及其驅動免疫調節和炎癥的機制仍不清楚。用單細胞轉錄組學與T細胞受體庫分析和質譜分析技術,研究人員繪制了健康和潰瘍性結腸炎(UC)中人結腸CD8+ T細胞圖譜,確定健康和UC中的結腸CD8+ T細胞表型,定義不同細胞亞群之間的克隆關系,表征UC中表達IL-26的功能缺陷的終末分化CD8+ T細胞。
結論
CD8+ T細胞組成存在廣泛的異質性,包括擴增的效應子和“后效應子”終末分化的CD8+ T細胞。UC相關的CD8+效應細胞可以觸發腸道損傷并產生腫瘤壞死因子TNF-α,而后效應細胞的先天特征,可能有助于后效應細胞獲得調節功能來減輕過度的炎癥反應。在急性炎癥反應中IL26具有保護作用。
結果
1.結腸CD8+ T細胞具有高度異質性,UC患者的結腸CD8+ T細胞組成存在結構性變化,UC改變CD8+細胞與上皮細胞的交互應答
利用單細胞測序比較健康志愿者及UC結腸CD8+ T細胞轉錄組譜,利用UMAP算法將CD8+ T細胞分為14個細胞亞群。GO富集和基因表達豐度分析顯示CD8+CD4+亞群具有IL-17通路活性,而IEL和IL26+細胞具有NK通路活性,說明結腸CD8+ T細胞具有廣泛異質性。與健康細胞相比,UC結腸CD8+ T細胞中,TRM細胞比例顯著減少,GZMK+效應細胞及IL26+細胞比例顯著增加。此外,UC中 CD4+CD8+FOXP3+亞群增多,先天TYROBP+ IEL亞群減少,擴增的TYROBP- IEL亞群誘導增多。多數差異基因只存在于一種亞群中,有34個基因在四個以上的亞群中差異表達,這些基因包括在TRM、效應細胞和IEL細胞中下調表達的SPINK2、FOS、CD160和上調表達的TNFRSF9和CTLA4,反映出炎癥性腸病(IBD)形成過程中效應細胞具有不同的通路活性。利用轉錄譜數據進行結腸內IBD遺傳易感位點分析顯示,UC相關位點的GWAS基因在14個亞群中高度富集,富集程度最高的是TYROBP- IEL和IL26+細胞。
依據差異表達的受體和配體對,研究人員在UC中共鑒定到1716個交互作用的改變。UC結腸細胞中HLA-E在多個上皮細胞亞群中上調,對應的配體在CD8+ T細胞中上調。譜系特異性相互作用包括IL18-IL18R1/IL18RAP和TNF-TNFRSF1A信號分子在吸收細胞和CD8+細胞亞群中線性表達。雖然IL-26在所有組織都表達且與炎癥反應程度正相關,IL-26受體IL10RB/IL20RA在上皮細胞、間葉細胞、免疫細胞中均表達較低,說明IL-26在UC中的高表達并不是由其受體造成的。

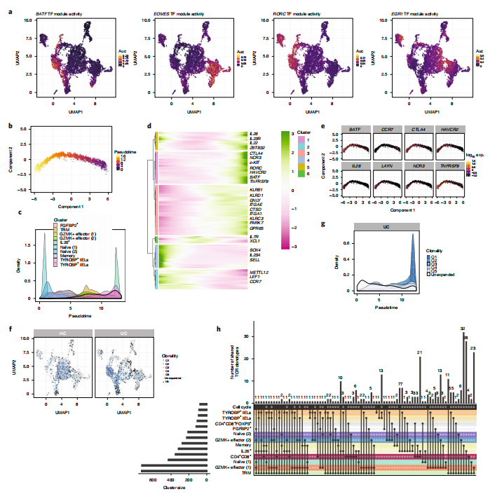
2.轉錄調控網絡主導UC結腸CD8+細胞的可塑性,TCR profiling揭示不同CD8+細胞亞群之間的聯系
基因共表達分析共鑒定到273個轉錄因子活性相關的基因表達模塊。EGR1和EGR2所在的一類基因模塊,它們的活性處于TRM向GZMK+效應細胞轉換的區域,與炎癥因子IFNG、TNF和早期反應轉錄因子共表達,暗示CD8+ T結腸細胞中,分泌EGR的T細胞能迅速被激活并對大多數致病性TNF做出反應的機制。
UC中富集的GZMK+效應細胞和IL26+細胞具有T細胞耗竭的特征,標志著CD8+ T細胞的腫瘤浸潤。這種現象表征為共抑制分子HAVCR2、LAYN、ENTPD1、CTLA4、PDCD1和轉錄因子TOX和EOMES一致性表達,說明UC中IL26+ CD8+細胞具有慢性激活的特性。
仿時間分析將時間共變基因分為早期、中期/中晚期、晚期表達基因。Na?ve細胞和早期中央記憶T細胞的標記分子(如CCR7)早期表達,共抑制受體(HAVCR2,CTLA4)較晚表達。TCR profiling分析揭示,UC中,未擴增的細胞在仿時間軌跡的起點富集,而大部分擴增的T細胞克隆在仿時間軌跡的終點富集。

3.UC中獲得性IL26+細胞顯示先天性特征
單細胞譜鑒定到包括MAIT細胞和γδ IELs在內的先天CD8+淋巴細胞簇。雖然MAIT細胞幾乎沒有異質性,但在UC中,它們活化程序與常規CD8 +細胞類似,包括早期反應基因EGR1和EGR2與TNF和IFNG的共表達,以及以共抑制分子和共刺激分子表達為表征的細胞狀態轉換。Vδ1 γδ細胞在CD8+ IEL亞群中占有很高比例,但TCR-αβ細胞也大量表達先天免疫細胞標志分子,例如殺傷細胞免疫球蛋白樣受體(KIR)(如KIR2DL4和KIR2DL2),NK細胞受體(如NCR1)和FCER1G。研究人員發現MKI67+細胞表達了部分以上基因,說明UC中IEL亞群正在獲得增殖活性。通過結腸上皮細胞scRNA-seq研究捕獲的T細胞種群富集有IEL細胞,研究人員對先天性IEL細胞進行了分析,發現這些細胞大部分是CD8+細胞,僅存在少量CD4+細胞。基于TYROBP的表達將IEL細胞分為自然型和誘導型IEL細胞,UC中觀察到IEL細胞存在向誘導型轉變的偏好。研究人員還發現在UC中增多的獲得性CD8+ IL26+細胞也顯示出不同于IEL轉錄譜的先天性特征,IL26+細胞缺少KLRC2和IEL特異性KIRs標記分子,確表達譜系陰性先天性淋巴細胞2型ILC3的標記分子和轉錄因子。這些結果表明CD8+ IL26+細胞雖然譜系陽性確具有雜合型Tc17和2型ILC3細胞的特性。

4.多組學分析證實UC中CD8+ T細胞異質性和重塑
研究人員利用CITE-seq結合cell hashing技術證實scRNA-seq中CD8+ T細胞亞群分類的可靠性,證實了不同亞群之間組織駐留與遷移偏好的差異,并利用ELISA證實IL-26蛋白在UC結腸CD8+ T細胞中上調表達。


5.多維度分析UC中CD8+細胞亞群功能
利用質譜流式細胞技術,研究人員將39個標記分子整合到scRNA-seq的細胞分類中,將CD8+ T細胞細分為19個亞群。體外細胞激活實驗證實CD8+ T細胞活化后,表達TNF-α和IFN-γ的CD103+ TRM細胞亞群在健康和UC結腸細胞中均開始富集,而GZMK+效應細胞只在UC結腸細胞中富集。很少有IL23R+細胞(主要包括IL26+,一些MAIT和DP細胞)對PMA+ionomycin刺激作出反應,符合其轉錄的“后效應子”終末分化特征。IL-17在UC IL23R+/IL26+細胞中低表達,但UC CD8+細胞的激活能誘導IL-17在缺失IL23R但TNF-α/IFN-γ陽性的亞群中表達。

6.人源化小鼠模型中,人IL-26的表達可緩解DSS誘導的結腸炎,IL-26抗體處理可逆轉
利用DSS處理小鼠,相比野生型小鼠,用對照單抗處理過的hIL-26Tg小鼠的炎癥指標顯著降低,而用IL-26單抗處理可使炎癥指標回升,暗示IL-26在急性炎癥反應中具有保護作用。對小鼠的健康結腸組織和經DSS處理過的結腸組織進行RNA-seq,GO富集分析表明野生小鼠中與T細胞和B細胞活化以及白細胞增殖相關的基因富集,而Tg小鼠中富集程度明顯降低,說明即使在非炎性條件下,IL26也能降低粘膜的免疫浸潤或下調激活和增殖信號。經DSS處理過的小鼠中,炎癥信號分子在hIL-26小鼠中顯著下調。

助力論文頻頻上榜高分期刊Cell、Nature Medicine、Nature Cell Biology、Nature Communications、Basic Research in Cardiology、Protein & Cell……等等~
上一篇: CD47:下一個腫瘤免疫研發熱點






